分類:醫審管理 日期:2025-10-28
完整檔案下載:轉診支付標準(01034B-01038C、00192A、00193C)問答輯
延伸閱讀
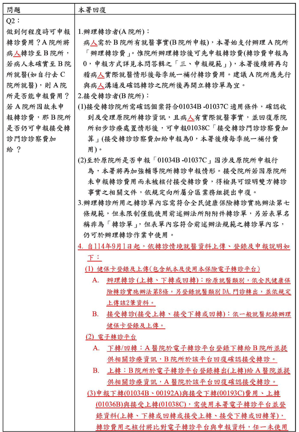
修訂轉診支付標準項目,並自民國114年9月1日起生效
診所接受醫院下轉回來的轉診對象,系統如何申報
接受轉診『回復電子轉診單』如何一鍵上傳至轉診平台【加值軟體】
如何調閱院內有轉診(轉出)或接受轉診(轉入)筆數及轉診機構代碼